GIFTY
Harnessing advanced algorithms and user-centric design principles, this application seamlessly integrates technology and human sentiment to curate tailored gift suggestions.
With a focus on elevating the gifting experience, this project aspires to become the quintessential companion for individuals seeking to express their sentiments through thoughtfully chosen and thoroughly personalized gifts.
Note: because this is a work in progress, this write-up will only touch on some aspects of the project.
Client
Poku - Gifty
Project Date
2024
Category
MY ROLES
Project manager
Product owner
Product Designer
TOOLS
Lucidchart
Sketch
Figma
Google sheets
Jira
DELIVERABLES
User flow diagrams
User personas
Wireframes and mockups
Prototypes
Project plan
Project charter
Feasibility study
Competitive analysis
Risk analysis
Overview
A brief overview of the product and it’s main objectives.
Expressing sentiments through carefully chosen gifts holds immense cultural and emotional significance. However, navigating the landscape of gift-giving poses a challenge for many. The struggle to find that impeccable gift, especially when not everyone creates a registry for every occasion, is a universal experience. The intricate dance of selecting the perfect gift for each occasion is an art, laden with the weight of societal expectations and the desire to make meaningful connections.
Our application aims to address the inherent challenges in this process by harnessing cutting-edge algorithms and user-centric design principles, seamlessly integrating technology with the nuanced understanding of human sentiment.
By curating tailored gift suggestions, we aim to simplify the entire gifting experience, turning it into a heartfelt expression of emotions rather than a daunting task.
The aspiration of our project goes beyond mere functionality; it strives to become the indispensable companion for individuals navigating the complex realm of gift-giving.
OBJECTIVES
The objective of this project is to create a user-friendly app that suggests personalized gift ideas based on occasion (e.g. birthday, graduation, Christmas, etc.) lifestyle, personalities and interests.
Additionally, the application will allow users to organize gifting events, create wishlists by pulling items from external websites, and manage folders for saving gift ideas for different people.
Facilitate the gifting process
Provide accurate gift suggestions
Provide gift scheduling options so that users never miss events
Facilitate the creation and management of gifting events
Encourage gift purchases through the app (affiliate links)

Requirements Gathering
Requirements gathering is a crucial phase in the project lifecycle, ensuring that the development team understands and captures the needs of stakeholders accurately.
Requirements specification
FUNCTIONAL REQUIREMENTS
User registrations and login
User profile management
Gift suggestion engine
Search and filtering
Gift buckets
Gift pooling
Gift scheduling
Group gifting events
Expense tracking
Wishlist creation and management
Social features
Notification system
Analytics and reporting
NON-FUNCTIONAL REQUIREMENTS
User-friendly interfaces
Great user experience
Data security and privacy
Performance
Reliability
Scalability
Device and system compatibility
Maintainability
Interoperability
Cost
OUT OF SCOPE
Web version of the app
eCommerce features for direct purchases via the app
CONSTRAINTS
Time
Budget
External Services and APIs
Requirements Gathering Approach
Clear articulation of the goals and objectives of the requirements gathering process
Identification of the key stakeholders of the project to establish chains of command and clear communication
Stakeholder meetings and interviews to gain their unique perspectives and understand their requirements
User surveys and interviews to understand their needs, preferences, and pain points.
Workshops and brainstorming sessions with the project team and stakeholders to generate ideas
Creating user stories and personas
Use case scenarios to understand how users will interact with the app in real-world situations, to further capture features and functionalities that may have been missed in general discussions.
Storyboards and wireframes to validate concepts with stakeholders and ensure a shared understanding of the app’s flow
Competitor analysis to check out user reviews and feedback, in order to refine our own requirements
Establishing feedback loops with stakeholders to ensure alignment, share progress updates and gather input
Establishing collaborative tools to facilitate collaboration with team members and stakeholders
Proper documentation using concise language, in order to ensure continuity in case of unforeseen circumstances and facilitate hand-off
Research and reviewing industry standards and best practices
Adopting an iterative approach to be able to revisit and update requirements based on evolving insights, market changes and feedback
User stories
| Role | Story | Objective | Priority |
| As a user | I want to be able to register for an account on the app and log in | to access personalized features. | med |
| I want to be able to see trending gifts | to get inspiration | high | |
| I want to choose the occasion for which I am buying a gift (e.g., Christmas, birthday, Valentine’s day) | to receive relevant gift suggestions. | high | |
| I want to specify the gender of the person I am buying the gift for | to receive gender-specific gift suggestions. | high | |
| I want to specify my budget | to receive recommendations for gifts I can afford | high | |
| I want to provide detailed information about the recipient, including their occupation, interests, hobbies, personality traits, likes/dislikes, favorite colors, and lifestyle. | to receive customized gift suggestions | high | |
| I want the app to generate five gift suggestions based on the personalized information provided. | So I can find my perfect gift | high | |
| I want the option to refresh the gift suggestions if I am not satisfied with the initial recommendations. | high | ||
| I want the option to filter search results | |||
| I want basic profile management features, including the ability to update my information and view past gift suggestions | so I can continue my session | med | |
| I want to be reminded of upcoming holidays and birthdays/life events of my friends and family | so I can send a thoughtful message or gift on time | med | |
| I want to be able to create a wishlist | so I can get the gifts I really want | med | |
| I want to be able to share my wishlist with friends/family | med | ||
| I want to be able to save gifts | so I can purchase them later | high | |
| I want to be able to create virtual events e.g. secret santa, qt cupid etc and invite people | so we can easily draw and exchange gifts | med | |
| I want to have access to relevant deals and coupons | so I can save on gifts | med |
Market Research
It is quintessential to understand consumer behavior and economic trends from the outset. This helps to gain valuable insight to guide strategic decisions, meet users’ expectations, facilitate the project development process, reduce risks, and gain a competitive advantage.
Here’s a summary of the market research for this project:
Defining the objectives of the market research: understanding the target audience, market size, trends, and regulatory considerations.
Identifying and understanding the demographics, preferences, and behaviors of the target audience for personalized gift suggestion apps. Factors considered include: age, gender, interests, and spending habits.
Analyzing the overall size of the market for personalized gift suggestion apps and exploring potential growth trends and opportunities.
Investigating current trends in the gift-giving market and the technologies used in similar applications. While staying informed about emerging technologies that could impact the market.
Understanding relevant regulations and legal considerations in the market to ensure compliance with data protection and privacy laws.
Understanding relevant regulations and legal considerations in the market to ensure compliance with data protection and privacy laws.
Conducting surveys, interviews, and focus groups to understand the key needs and pain points of potential users of the app to help in tailoring the app to address specific customer requirements.
Properly documenting facts and findings.

MARKET RESEARCH FINDINGS
*Note: For privacy reasons, the information presented in this report is not an accurate representation of our findings*
About 70% of people reported feeling stress from lack of time/money and over 50% feel stressed about what to get.
Many people reported especially feeling pressure around the Christmas holidays.
Augmented reality (AR) and artificial intelligence (AI) are emerging technologies that can enhance the app’s capabilities and user experience.
Current trends include a preference for experiential and eco-friendly gifts.
Adherence to data protection and privacy laws is imperative. Ensuring compliance with regional regulations and international standards will build trust among users.
Surveyees expressed a need for a convenient and thoughtful gift suggestion solution. Challenges include finding unique gifts for specific occasions. The app must address these pain points and offer a seamless, user-friendly experience.
The target audience for personalized gift suggestion apps is primarily individuals aged 18-44, this takes into consideration their involvement in gift-giving and tech-savvinness.
Competitor Analysis
Competitor analysis involves researching major competitors to gain insight into their products, sales and marketing, as well as their strength and weaknesses.
Identifying existing gift apps and platforms, including both direct competitors offering similar features and indirect competitors providing alternative solutions.
Analyzing the features and functionalities offered by competitors, identifying their unique selling points and areas where they may be lacking.
Evaluating the user experience of competitor apps, taking note of strengths and weaknesses in terms of usability, design, and overall user satisfaction.
Examining the pricing models of competing apps, understanding how they monetize their services and whether there are opportunities for differentiation in pricing.
Evaluating the marketing strategies and branding efforts of the competitors, and understanding how they attract and retain users.
Researching any partnerships or integrations that competitors have with external platforms, retailers, or services. This provides insights into potential collaboration opportunities.
Investigating how competitors acquire and retain customers: user acquisition channels, engagement strategies, and retention programs.
Researching available public information regarding the future development and expansion plans of competitors, as well as anticipating potential challenges or opportunities in the evolving landscape.
Conducting a competitor analysis is essential for any business entering a market or launching a new product. It helps in identifying market trends, understanding customer preferences, benchmarking performance, setting competitive pricing, and differentiating your offer.
By scrutinizing competitors, businesses can strategically position themselves, learn from successful marketing strategies, and mitigate risks. This analysis also aids in identifying partnership opportunities and building confidence among investors and stakeholders.
COMPETITOR ANALYSIS FINDINGS
*Note: For privacy reasons, the information presented in this report is not an accurate representation of our findings*
Key competitors in the personalized gift suggestion app space include apps like “GiftList,” “Giftata,” and “Giftster.” Each offers unique features and approaches to curated gift recommendations.
“GiftList” stands out for its AI-driven suggestions, while “Giftata” emphasizes curated lists from experts. “GIfster” differentiates itself with collaborative wishlist features.
“GiftList” offers a sleek design with a personalized dashboard. “Giftata” provides a visually appealing interface with expert-curated lists. “Giftster” prioritizes a social-media-like experience.
“GiftList” is free and relies on affiliate links, “Giftata” follows a freemium model, and “Giftster” is free. Understanding these models helps in developing a competitive pricing strategy.
Positive reviews highlight the accuracy of AI suggestions in “GiftList,” while “Giftata” receives praise for reminders and expert-curated lists. User feedback for “Giftster” emphasizes social features but notes some UX issues.
Some of the features many users appreciated/requested include:
Good UI/UX
Reminders
In-app lists + list management options
Social options
Gift organizing options
Item reservation
Free tier
Group visibility settings
Curated lists
Recommendations from multiple sources
Recommendations from multiple sources
Recommendations from multiple sources
Great customer service
Direct purchase links with images and prices
User personas
User personas pay an important role in the the software development life cycle (SDLC) as they help teams understand the diverse needs, preferences, and behaviors of potential users. By creating detailed profiles of typical users, we can design and tailor products to meet specific user requirements, resulting in more user-centric and successful outcomes.
Here’s an overview of of the approach used for this project:
We conducted surveys to gather insights into the demographics, gift-giving habits, and preferences of potential users. This data allowed us to identify and understand our target audience.
Based on the survey results, we crafted detailed user personas representing different segments of our target audience. Each persona included demographic information, gift-giving habits, pain points, and desired features for the gift-finder app.
We paid particular attention to identifying the pain points and challenges faced by users during the gift-giving process. Understanding these pain points was essential for designing features that address users’ needs effectively.
We solicited feedback from potential users on the drafted user personas to ensure accuracy and relevance. Iterative revisions were made based on this feedback to refine and finalize the personas.
CHALLENGES FACED
One of the challenges we encountered was the limited availability of data, especially for specific demographics or user segments. This required us to extrapolate insights from the available data and make educated assumptions where necessary.
Balancing the level of detail in the user personas was another challenge. While it was essential to capture a comprehensive picture of users’ needs and preferences, we had to ensure that the personas remained concise and focused on the most relevant information.
LESSONS LEARNED
Soliciting feedback and making iterative revisions allowed us to create more accurate and representative personas that better reflected the needs of our target audience.
Developing user personas reinforced the importance of empathy in the design process. By putting ourselves in the shoes of our potential users and understanding their pain points, we were able to design a more user-centric and effective solution
Engaging with users throughout the persona creation process proved invaluable. By actively seeking user feedback and validation, we ensured that our personas were grounded in real user insights and aligned with users’ expectations.
*Note: For privacy reasons, the information presented in this report is not an accurate representation of our findings*




User Journey Map
| Stage | Awareness | Consideration | Decision | Delivery and Use | Loyalty and Advocacy |
| Customer Activities | Discover app through ads, social media, or referrals. | Explore app features and set preferences. | Decide on a gift based on app suggestions. | Check external vendor for purchase and await delivery. | Share experience with friends; consider app for future gifting. |
| Customer Goals | Find a convenient way to discover and send unique gifts. | Understand how the app can simplify gift finding. | Choose a suitable, thoughtful gift quickly. | Ensure gift is purchased, delivered on time, and appreciated by the recipient. | Become a repeat user and recommend the app to others. |
| Touchpoints | Social media, App store, word of mouth. | App tutorial, Preference settings. | Gift suggestion list, External reviews, Vendor links. | External vendor websites, Email confirmation. | Social media, Word of mouth, In-app feedback form. |
| Experience (1-5) | 4 – Interest piqued by app’s unique value proposition. | 3 – Intrigued by features, but needs clarity on app’s effectiveness. | 4 – Satisfied with the gift selection process, though cautious about external purchase. | 3 – Anxious about external transaction and delivery process. | 5 – Pleased with overall experience, leading to high likelihood of recommendation. |
| Business Goal | Increase app downloads and user registrations. | Demonstrate app value and usability to encourage engagement. | Drive decision-making within the app to solidify user trust. | Ensure smooth transition to external vendors for a seamless user experience. | Cultivate a loyal user base and stimulate word-of-mouth marketing. |
| KPI | Number of downloads, Registration rate. | User engagement metrics (e.g., tutorial completion rate). | Number of gifts selected through the app. | Satisfaction with purchase process (survey). | Net Promoter Score (NPS), Repeat usage rate. |
| Organizational Activities | Marketing campaigns, SEO optimization for app visibility. | Onboarding improvements, User feedback solicitation. | Enhance AI recommendation engine, Curate high-quality gift suggestions. | Partnership development with reliable vendors, Streamline vendor links. | Implement referral programs, Collect and act on user feedback. |
| Team/Person in Charge | Marketing Team | Product Management Team | UX/UI Design Team, Data Science Team | Business Development Team | Customer Success Team, Marketing Team |
System design and Architecture
This system design provides an overview of the components, modules, and flows of the gift recommendation app. It ensures that the app is secure, scalable, and able to provide users with personalized and thoughtful gift suggestions. As we move forward with development, conducting thorough testing, gathering user feedback, and iterating on the design will be essential to creating a successful and user-friendly application.
FRONT-END
The front-end will be developed using React Native for its component-based structure, facilitating the creation of a dynamic and responsive user interface.
Styling: CSS/BootStrap will be used for styling to ensure a visually appealing and user-friendly interface.
BACK-END
Node.js will serve as the backend runtime environment, and Express.js will be used as the web application framework. This combination is known for its efficiency in handling asynchronous tasks and building scalable APIs.
DATABASE AND APIs
MongoDB, a NoSQL database, will store user data, including account information and personalized details about recipients. Its flexibility makes it suitable for handling varied and dynamic data.
RESTful APIs will facilitate communication between the front end and back end. These APIs will handle user authentication, user data storage, and the generation of gift recommendations
DEPLOYMENT
The app will be deployed on a cloud platform for accessibility and scalability. CI/CD pipelines will be implemented for automated testing and deployment.
Component tree |
|||
| Global Navigation | Top Navigation | Left Navigation (links)
|
|
| Title/logo | |||
Right menu (links)
|
|||
| Main menu | Bottom Navigation (links)
|
||
| Home page | Scheduled gifts list | Scheduled gift | Gift (name + image)Recipient + Occasion Date Details link |
| View all link | – – – – – – – – – | ||
| Upcoming events list | Upcoming events | Calendar Icon
Recipient name + Occasion Find gift link |
|
| View all link | – – – – – – – – – | ||
| Sponsored post |
|
– – – – – – – – – | |
| Most recent gifts list | Most Recent Gift Item | IconRecipient name Occasion Gifted date Gift name Price | |
| More button/link | – – – – – – – – – | ||
| Gift categories by occasion list | Gift Category | ImageName | |
| View all link | – – – – – – – – – | ||
| Recommended gifts list | Recommended gift | ImageItem name Price Source link Add to wishlist button | |
| Item category pills | |||
| More button | – – – – – – – – – | ||
| Gift History page | Gifted Item Group(Grouped by month) | Gift item
|
|
| Month, year | – – – – – – – – – | ||
| Page title bar | – – – – – – – – – | ||
| Recipients page | Search | Search input form |
|
| Side nav | Letters link nav | – – – – – – – – – | |
| Group gifts | Group nameGroup image | – – – – – – – – – | |
| Recipients list | Recipients |
|
|
| Page Title bar | – – – – – – – – – | – – – – – – – – – | |
| Wishlist page | Top navigation | View all link | – – – – – – – – – |
| Collections list | Collection image gridCollection name Number of items in collection | ||
| All items list | Category pills | – – – – – – – – – | |
| Items list | Item imageName Source Price Dismiss button | ||
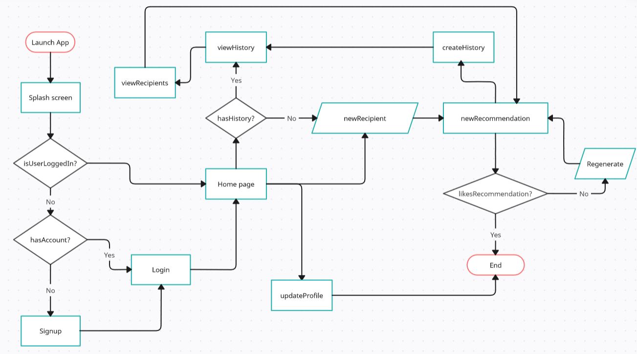
Defining user flows
User flows are critical in designing because they help identify the steps a user takes to accomplish specific tasks.
OBJECTIVES
Provide clarity in design
Identify friction points
Help designers understand the user’s journey and enhance user experience
Facilitate feature prioritization
Ensure logical navigation
USER FLOWS
Creating an account and setting preferences
Finding gift recommendations
Creating a group event
Scheduling a gift
Creating wishlists and registries
Design Process
Wireframing and Prototyping
The wireframing and prototyping phase is a pivotal part of the design process. This stage bridges the gap between the conceptual understanding of the app’s functionality and the tangible creation of its user interface (UI). The approach used for this project ensures that the app’s design aligns with user needs and expectations.
Sketching low-fidelity wireframes on paper and digital tools to experiment with different layouts and user flow concepts.
Early wireframes were shared with the project team and a select group of potential users to gather initial feedback on the app’s navigation structure and feature placement, ensuring intuitive user pathways.
Based on feedback, we iteratively refined the wireframes, adjusting the layout and flow until a consensus was reached on a structure that best served the app’s objectives and user needs.
Utilizing tools like Figma, we developed interactive high-fidelity prototypes that incorporated the app’s visual design elements, including the color scheme, typography, and iconography.
The interactive prototypes were subjected to rigorous user testing to assess usability and navigation intuitiveness.
The insights gained from user testing were meticulously analyzed to identify patterns and specific areas for improvement.
The finalized prototypes will serve as a key reference for the development team, ensuring a shared vision of the final product.
Color Palette
The color palette is carefully curated to evoke a sense of reliability, warmth, and accessibility, making the app not only visually appealing but also enhancing the user experience. Each color has been selected with specific considerations in mind:
Green: Symbolizes growth, freshness, and harmony. It’s used to highlight actions and to denote positive actions like confirming choices or completing tasks, creating a sense of progress and completion.
Gamboge: A rich, golden-yellow hue that injects energy and optimism into the design. It’s used for call-to-action buttons and important icons to draw attention and encourage interaction.
Old Lace: Provides a soft, neutral background that enhances readability and reduces strain on the eyes. It’s employed in areas where users need to focus on text or make selections, offering a calming backdrop.
White: Used for background space, it creates contrast with other colors and contributes to a clean, uncluttered look that emphasizes simplicity and ease of navigation.
Seasalt: Offers a hint of sophistication. It is used to create subtle borders for some elements to create cards that don’t blend in with the background. It’s a little bit of something that makes a huge difference.
Gray: Offers a neutral, balanced touch that is perfect for typography, borders, and shadows. It helps in creating depth and separating different sections of the app without overwhelming users with color.
Black: Primarily used for text, it ensures excellent readability against the lighter background colors. It also adds a classic, timeless quality to the design, emphasizing clarity and precision.
Green
5A7D7C
Gamboge
EC9A29
Old lace
FDF2E3
White
FFFFFF
White 2
FBFBFB
Seasalt
F8F8F8
Gray
807C7D
Black
191919
Testing
Testing is a critical phase in the software development lifecycle that ensures the reliability, functionality, and performance of the gift recommendation app. Here’s an overview of various testing aspects for this project:
UNIT TESTING
Objective: Validate the interactions and interfaces between integrated components.
Scope: Test the combined functionality of interconnected modules.
Tools: Testing frameworks with support for integration testing.
FUNCTIONAL TESTING
Objective: Validate the functional requirements of the app to make sure the different features work as expected.
Scope: Test end-to-end scenarios and user interactions.
Tools: Appium for mobile apps.
REGRESSION TESTING
Objective: Ensure that new changes do not adversely impact existing functionality.
Scope: Re-run previous test cases to catch potential regressions.
Tools: Automated testing frameworks, version control systems.
PERFORMANCE TESTING
Objective: Evaluate the app’s responsiveness, stability, scalability and resource usage under different load conditions.
Scope: Load testing, stress testing, and scalability testing.
Tools: Apache JMeter, Gatling for load testing.
SECURITY TESTING
Objective: Identify and rectify vulnerabilities that could compromise user data or the app’s integrity.
Scope: Penetration testing, vulnerability scanning.
Tools: OWASP ZAP, Nessus.
USABILITY TESTING
Objective: Assess the app’s user interface and overall user experience to make sure it is easy for the target audience to use and navigate.
Scope: Conduct user surveys, interviews, and usability testing sessions.
Tools: Usability testing platforms, analytics tools.
COMPATIBILITY TESTING
Objective: Ensure the app functions correctly on different devices, browsers, and operating systems.
Scope: Test across various configurations and environments.
Tools: BrowserStack, Sauce Labs.
EXPLORATORY TESTING
Objective: Discover unforeseen issues, especially in complex and dynamic systems.
Scope: Testers explore the app without predefined test cases.
Approach: Simulate user interactions and assess the app’s response.
AUTOMATION
Automate repetitive unit and integration test cases to ensure quick feedback during development.
Automate critical regression test cases to streamline the testing process and catch potential regressions early.
Automate load and stress testing scenarios to simulate realistic user interactions and analyze performance under varying conditions.
Integrate automated tests into CI/CD pipelines for continuous validation of code changes.
Test Process
Test Planning:
- Define testing objectives, scope, and deliverables.
- Develop a comprehensive test plan outlining testing phases, resources, and schedules.
Test Case Design:
- Create detailed test cases covering functional requirements, user stories, and edge cases.
- Ensure test cases cover positive and negative scenarios.
Test Environment Setup:
- Establish testing environments that mirror production configurations.
- Configure test databases, servers, and third-party integrations.
Test Execution:
- Execute test cases based on the established test plan.
- Monitor and record test results, including any deviations from expected outcomes.
Defect Tracking:
- Log and prioritize any defects identified during testing.
- Communicate issues to the development team for resolution.
Regression Testing:
- Re-run existing test cases whenever new changes are introduced.
- Ensure that fixes or enhancements do not introduce new issues.
Performance Monitoring:
- Monitor the app’s performance during load and stress tests.
- Identify bottlenecks and areas for optimization.
User Acceptance Testing (UAT):
- Conduct UAT with actual users to validate that the app meets their expectations.
- Gather feedback on usability and any remaining issues.
Considerations
By adopting a comprehensive testing approach and integrating it throughout the development lifecycle, we can ensure the delivery of a robust and high-quality app.
User Feedback Integration: Integrate user feedback into the testing process to address real-world usage issues.
Accessibility Testing: Ensure the app is accessible to users with disabilities by conducting accessibility testing.
Globalization and Localization Testing: Test the app’s compatibility with different languages, regions, and cultural norms.
Scalability Testing: Test the app’s scalability to ensure it can handle an increasing number of users and data.
Documentation: Maintain detailed documentation of test cases, test results, and any issues encountered.
Reporting: Provide regular testing reports to stakeholders.
Retrospectives: Conduct retrospectives after each testing phase to identify areas for improvement and refine testing processes based on lessons learned.
Feedback Loops: Establish feedback loops between development and testing teams to foster collaboration and continuous improvement.
Adaptability: Be adaptable to changes in requirements, technology, and user expectations.
Note: Regularly reassess and update testing strategies to align with the evolving nature of the project.
Deployment
Deployment is a crucial phase in the software development lifecycle, where the application is made accessible to users in a production environment. Below is an expatiation on the deployment process for the gift recommendation app
Prerequisites
Test apps for device compatibility, crashes and bugs.
Determine the app’s category and sub-category.
Pick out a unique, short, memorable, and relevant app name.
Create a description of the app’s functionality, incorporating relevant keywords. Include a list of main features,
Screenshots showcasing key features, with the most important ones first.
User-facing version number.
Bundle ID using a standard format like com.CompanyName.AppName (e.g. com.poku.gifty)
Review Apple App Store and Google Play Store guidelines to ensure compliance.
Determine the appropriate age rating for your app based on its content.
Create Apple Developer and Google Play Publisher accounts with up-to-date contact information.
Review pricing and monetization strategies.
Localize the app to reach a wider audience, including translations for app store descriptions and in-app content.
Create promotional content (graphics or a video) to highlight key features and attract users.
Create a product page to drive app downloads.
Conduct beta testing to gather feedback and ensure app stability before the official release.
FOR APPLE APP STORE
A 1024×1024 px app icon with no transparency.
App subtitle (30 characters or less) to summarize the app and its value in a concise manner.
Upto 3 app preview videos of 30s (or less) to demonstrate the features, functionalities and UI of the app.
Screenshots of the app’s UI following Apple’s specifications to highlight key features (max 10 images).
Promotional text e.g. news about the app, upcoming features, sales etc (upto 170 characters).
Keywords to determining where the app displays in search results. 100 characters in total are allowed, with each term separated by comas.
Application file in IPA format.
FOR GOOGLE PLAY STORE
A 512×512 px app icon – 32bit PNG format, 1024KB.
2 to 8 screenshots of the app’s UI.
A feature graphic to sum up the essence of the app – 1024×500 px, JPEG or PNG.
Privacy policy for user and device data handling.
Application file in APK or ABB format.
Maintenance and Support
Maintenance and support are crucial aspects of the software development lifecycle, ensuring that the app remains reliable, secure, and up-to-date after deployment.
REGULAR UPDATES
Bug Fixes and Issue Resolution:
Monitor for reported issues and proactively identify bugs.
Regularly release patches and updates to fix bugs and improve the overall stability of the application.Security Updates:
Stay vigilant for security vulnerabilities.
Regularly update dependencies, libraries, and frameworks to patch any security vulnerabilities.
Conduct regular security audits and assessments.Performance Optimization:
Monitor and analyze application performance.
Identify and address performance bottlenecks through code optimization and infrastructure improvements.Feature Enhancements:
Gather user feedback and requests for new features.
Plan and implement feature enhancements to improve the user experience and add value to the application.
Commit to providing regular updates, introducing new features and content.Compatibility Updates:
Keep track of changes in browsers, devices, and operating systems.
Ensure that the app remains compatible with the latest technologies and standards.Database Maintenance:
Optimize database queries for improved performance.
Conduct routine maintenance tasks, such as database indexing and cleanup.Documentation Updates:
Keep documentation up-to-date, including API documentation, user guides, and any other relevant documentation.Regulatory Compliance:
Stay informed about changes in data protection regulations and ensure compliance.
Update privacy policies and terms of service as needed.
CUSTOMER SUPPORT
Ensure excellent customer support for all users, addressing their queries and concerns promptly.
Set up a support system through email, chat, or a dedicated support portal.
Implement a ticketing system to manage and track user issues.
Implement monitoring tools to detect issues and incidents in real-time.
Set up alerts to notify the support team of critical issues.
Provide ongoing training for the support team to ensure they are equipped to handle user inquiries and issues.
Define and track key performance indicators (KPIs) for support, such as response time, resolution time, and user satisfaction.
User education:
Provide useful resources such as FAQs, tutorials, knowledge base articles.
Add walkthroughs for new features and functionalities.Incident Response:
Develop an incident response plan to address critical issues promptly.
Establish a communication plan to inform users about incidents and resolutions.User Feedback Collection:
Encourage users to provide feedback on their experiences.
Use feedback to identify areas for improvement and to prioritize support efforts.Escalation Process:
Establish an escalation process for handling complex or unresolved issues.
Ensure that support team members can escalate issues to development or other relevant teams.
EXCLUSIVE CONTENT
Provide exclusive content or early access to premium users, fostering loyalty.
CONTINUOUS IMPROVEMENT
Feedback Loop:
Establish a feedback loop between the support team and the development team.
Use user feedback and support interactions to inform future updates and improvements.Regular Review and Planning:
Conduct regular reviews of the application’s performance, support metrics, and user feedback.
Plan future maintenance and support activities based on the review findings.Automated Testing and Monitoring:
Implement automated testing and monitoring solutions to catch issues before they impact users.
Continuously refine and expand automated testing coverage.User Surveys:
Periodically conduct user satisfaction surveys to gather insights into the user experience.
Use survey results to identify areas for improvement.Documentation Review:
Regularly review and update documentation to reflect any changes in the application.
Ensure that documentation is comprehensive and accessible.Team Training:
Provide ongoing training for the development and support teams to stay updated on new technologies, tools, and best practices.
By prioritizing maintenance and support, we can ensure that the app remains reliable, secure, and aligned with user expectations over the long term.
Regular communication and collaboration between development and support teams are essential for a successful maintenance and support strategy.
Risks and Mitigation Strategies
Risks are inherent in any software development project, and effective risk management involves proactive identification, assessment, and mitigation planning. Regularly revisiting and updating the risk management plan throughout the project’s lifecycle ensures that the app remains resilient to potential challenges. Open communication, regular reviews, and a commitment to best practices contribute to successful risk mitigation.
|
Category |
Risk |
Mitigation Strategies |
|
Data Security and Privacy |
Inadequate protection of user data, leading to breaches or unauthorized access. |
|
|
Technical |
Technical challenges in implementing complex features or integrating third-party APIs. |
|
|
Dependencies |
Reliance on third-party libraries, services, or APIs that may become deprecated or face disruptions. |
|
|
User Adoption |
Low user adoption due to inadequate marketing or an unappealing user interface. |
|
|
User Acquisition Costs |
High user acquisition costs impacting profitability |
Optimize marketing channels, focus on user retention, and explore cost-effective acquisition strategies. |
|
Market Competition |
Intense competition in the market |
Continuous market analysis, responsive updates, and differentiation of features to stay ahead |
|
Scalability |
The app may struggle to handle increased user loads, leading to performance issues. |
|
|
Regulatory |
Changes in data protection regulations or legal requirements may impact the app’s compliance. |
|
|
Vendor Lock-In |
Dependence on specific cloud service providers or technologies may lead to vendor lock-in. |
|
|
Budget and Resources |
Budget overruns or resource constraints may impact the timely completion of the project. |
|
|
Operational Risks |
Operational disruptions, server outages, or infrastructure failures may impact the app’s availability. |
|
|
Team and Skillset |
Insufficient expertise or resource gaps within the development or support teams. |
|
Monetization strategy
This section outlines key approaches to sustainably generate revenue and ensure long-term viability of the gift recommendation app.

The monetization strategy for the app is designed to leverage a combination of user engagement and premium features. The goal is to offer users a free, valuable experience while providing additional benefits through subscription-based premium features.
Diversifying revenue streams allows the app to capitalize on various monetization avenues. The key is to balance user value with revenue generation, ensuring that users are willing to pay for premium features while enjoying a high-quality, ad-supported free experience.
Note: Regularly assess user feedback, industry trends, and the performance of different revenue streams to optimize the app’s overall revenue strategy.
Pricing model
The app will primarily adopt a Freemium pricing model (basic or limited features will be available to users at no cost and users can pay a premium for supplemental or advanced features).
FREE TIER
The main target of the free tier are casual users seeking basic gift recommendations. This tier will be an ad-supported experience and should include access to basic app features such as:
Account registration and limited profile management.
Standard gift suggestions based on user input.
Trending gifts
External link to purchase the gifts.
Gift history.
Recipients list.
Help and support.
Notifications about new features and feature updates.
Notifications about updated terms and conditions.
PREMIUM TIER
Ad-free experience with subscription-based pricing for premium features: monthly, quarterly, and annual subscription plans available. This tier will include full access to more advanced features.
All features in the free tier.
Advanced gift customization options.
Coupon codes to save on gift items.
Advanced profile management.
Registry creation, management and sharing.
Gift scheduling.
Notifications about upcoming events, new deals and registry purchases.
Priority access to new features.
Revenue Streams
DIRECT SALES
Offer multiple subscription tiers with varying levels of features.
Allow users to upgrade or downgrade subscription plans based on their needs.
Introduce limited-time premium feature upgrades for one-time purchases.
Regular promotions and discounts to drive subscription sign-ups.
ADVERTISING
Ad revenue from the free tier, ensuring users have a choice to upgrade for an ad-free experience.
Offer relevant ads to users, considering their preferences and patterns.
Collaborate with ad networks to maximize revenue.
AFFILIATE LINKS
Integrate affiliate links to products within gift suggestions.
Earn a commission for each sale made through affiliate links.
Collaborate with e-commerce platforms and retailers for affiliate partnerships.
SPONSORSHIPS
Seek sponsorships from brands or retailers within the app.
Feature sponsored content or promotions in relevant sections.
Negotiate sponsored campaigns based on app engagement metrics.
PARTNERSHIPS
Forge partnerships with brands or retailers for promotional tie-ins.
Offer exclusive discounts or access to special gifts through partnerships.
Collaborate with brands for co-branded campaigns.




